中国高校计算机大赛(B06)是由全国高等学校计算机教育研究会牵头主办的国家级学科竞赛活动,大赛创办以来产生了广泛影响,在促进全国高校程序设计课程质量和水平的提高,提升学生程序设计能力等方面发挥了重要作用,于2019年进入“全国普通高校大学生竞赛排行榜”。大赛目前有8个子赛道,分别是:移动应用创新赛、网络技术挑战赛、人工智能创意赛、智能交互创新赛、嵌入式设计赛AIGC创新赛、团体程序设计天梯赛、大数据挑战赛。
现将有关事项通知如下:
一、网络技术挑战赛
1、竞赛信息:
主办单位:全国高等学校计算机教育研究会
竞赛官方网站主页:http://net.c4best.cn
竞赛微信公众号:c4-network
面向对象:高等学校计算机类、网络空间安全类、软件工程类、人工智能与智能制造类、电气信息类和其他相关专业本科学生与研究生
2、竞赛内容与形式
竞赛分为创意(A)、攻关(B)两大系列。
创意(A)系列包含三个赛项,除不限领域与主题的普通A赛项外,“A-ST”赛项专为“网络空间与信息安全”单独设置(详见附件1“A-ST赛项指南”),“A-ICV”赛项专为“车联网与交通智能网联”单独设置(详见附件2“A-ICV赛项指南”);创意(A)系列参赛作品的主题、实现技术或平台均由参赛团队自行确定。
攻关(B)系列包括行业知名企业或研究机构参与规划的专门赛项,本届B系列有未来网络的“智能体互联网创新攻关赛项”(详见附件3“B-EP1赛项指南”)。攻关(B)系列参赛团队自主选择赛项,并根据对应的赛项指南进行作品的选题与实现。
(一)参赛作品要求
1.按不同系列进行选题:1)A系列的作品选题须至少关联以下网络技术分支之一:网络智能、软件定义网络、云计算、边缘计算、IPv6网络、云中开放网络软件、物联网、工业互联网、车联网、算力网络、网络安全、网络数据分析等,可以是网络技术的发明与创造,或网络系统的研究、设计、开发、部署与管理,或将网络与IT技术用于解决经济社会各领域关注的应用热点或难点问题,鼓励体现学科交叉融合的选题;有关网络空间与信息安全的选题须申报“A-ST”专项,参见附件1的“A-ST赛项指南”;有关智能交通网联或广义车联网的选题须申报“A-ICV”专项,参见附件2的“A-ICV赛项指南”。2)B系列的作品选题由组委会提供专门的赛项指南,参见附件3“B-EP1赛项指南”。各参赛高校与团队参照对应的赛项要求自主确定具体作品选题。
2.按不同竞赛阶段的要求,以相应的形式申报作品成果;挑战赛阶段的最终作品为可用的系统、实物或软件,并在作品选题或应用领域、设计思想或方法、技术开发与应用等方面有不同程度的开拓或创新。
3.作品的主要研究、设计与开发工作须由参赛团队成员独立完成,不存在任何侵犯他人知识产权的问题,且未曾在任何其他赛事中获得过全国性奖项。
4.严禁作品涉及不健康、淫秽、色情等违规(法)内容。
5.参赛报名时必须明确选择参赛作品对应的系列及赛项,即A系列的赛项A、A-ST、A-ICV,或B系列的赛项B-EP1。
(二)竞赛阶段
竞赛分为三个阶段:资格赛、选拔赛与挑战赛。竞赛各阶段的作品形式与评审形式见表1。A系列作品的评价标准概要见表2,B系列作品的评价标准参见本规程附件中的相应赛项指南。
3、赛时间安排
竞赛报名2026年3月4日启动,2026年4月14日截止。竞赛各阶段的时间安排见表5。如遇客观因素造成的不可抗力,组委会可能会就相关时间安排进行必要的调整;如有调整,将通过竞赛官方网站、微信公众号等渠道提前通知。
表5各阶段主要时间节点安排
阶段具体安排
报名线上报名报名审核
3.4—4.143.4—4.14
赛段作品申报/在线测试作品评审 结果公示
资格赛 4.15—4.174.18—4.20 4.21
选拔赛 6.8—6.116.13—6.17 6.19
挑战赛 8.10—8.12 8.14—8.18(网络评审)
8.28—8.30(现场展示与答辩) 9.1
竞赛报名与各阶段作品成果申报均采用在线方式,请访问“中国高校计算机大赛-网络技术挑战赛”官方网站(http://net.c4best.cn)进行报名与作品申报。参赛团队须严格按照报名系统要求填报完整的信息,以免影响参赛资格。
报名参加资格赛不收取报名费用,也无须支出交通及食宿费;入选并参加选拔赛的每项作品收取报名费600元,但无须支出交通及食宿费;挑战赛不收取报名费用,参加挑战赛现场比赛的交通及食宿费用自理。
按照“中国高校计算机大赛”组织委员会的安排,参赛作品的报名费委托“杭州简学科技有限公司”收取,账号信息如下:
账户名:杭州简学科技有限公司
账 号:1202188619900006181
开户行:中国工商银行杭州西溪紫霞街支行
二、嵌入式设计赛
赛道简介:中国高校计算机大赛--嵌入式设计赛由北京工业大学承办,北京博创智联科技有限公司提供支持。中国高校计算机大赛--嵌入式设计赛起源于2005年创办的“博创杯”全国大学生嵌入式设计大赛,大赛主要聚焦于嵌入式软硬件人才的培养。2024年正式更名为“中国高校计算机大赛--嵌入式设计赛”,在全国高等学校计算机教育研究会的领导下,已成功举办两届。嵌入式设计赛是中国高校计算机大赛里唯一以硬件为主、软硬件结合的赛事,在人工智能应用大规模落地,懂硬件懂底层的嵌入式人工智能人才非常匮乏的当下,该大赛主要目标是培养选拔优秀的嵌入式人工智能人才。二十多年来,大赛为促进我国高校嵌入式人工智能、物联网、AI机器人技术教育的发展做出了突出贡献,是一项深受高校师生欢迎的公益性赛事,也是目前该领域规模及影响力较大的赛事。
竞赛详情请登录“中国高校计算机大赛-嵌入式设计赛”官网(http://www.c4best.cn/)查询。
报名时间:即日起至5月10日
报名网址:https://www.cie-eec.cn
竞赛微信公众号:C4-Embed
联系电话:18500370082(同微信)
指导教师添加微信18500370082进指导教师群
参赛学生添加微信18500370082进参赛交流群,参赛学生进群后必须修改在群里的昵称,昵称格式:××××学校+姓名,否则管理员会踢出群。
三、AIGC创新赛
一、大赛简介
中国高校计算机大赛(China Collegiate Computing Contest,简称C4)由教育部高等学校计算机类专业教学指导委员会、教育部高等学校软件工程专业教学指导委员会、教育部高等学校大学计算机课程教学指导委员会、全国高等学校计算机教育研究会联合创办于2016年。
第三届(2026年)“AIGC创新赛”为“中国高校计算机大赛”系列竞赛之一,由南开大学与vivo公司联合承办。该竞赛面向全国(含港澳台)高校在校学生,以vivo自研通用大模型矩阵为技术底座,助力AIGC应用创新和内容创作,携手青年开发者共同推动大模型前沿技术快速发展,实现AI普惠。
二、赛题介绍
本次竞赛旨在提升学生在AIGC应用方向的技术、场景创新能力,分为两个赛道:
1、 应用赛道
应用赛道聚焦于移动终端的应用开发,要求学生将创意转化为可行的AI解决方案,并落地vivo终端设备,提升参赛学生对大模型的应用能力与编程技能。
应用赛道赛题介绍:参赛团队通过运用AI大模型等工具,围绕手机AI助手、手机系统AI体验,探索移动办公/学习、出行、影像等场景的创意创新开发,作品形态包括但不限于APP、智能体、快应用、插件等,并最终能够在vivo手机上运行。
复赛阶段,vivo将开放云测平台与蓝心端侧大模型能力,因此鼓励队伍考虑产品的端侧化设计。决赛阶段,vivo将为晋级队伍提供模型微调,帮助队伍进一步完善作品。
2、 创作赛道
创作赛道聚焦AI内容创作,要求学生通过AIGC工具创作具有艺术性的作品。
创作赛道赛题介绍:请参赛者以“AI Phone——共创下一代智能手机”为题,设计一部完整的未来手机,或其中一个关键能力模块,用AIGC重新定义未来手机的形态、交互与体验。 具体要求如下:

三、参赛报名
本次竞赛面向全国(含港澳台区域)高等学校在校学生(包括本科、硕博、高职高专等),具体要求如下:
1、 本次竞赛面向中国境内高等学校在校学生,参赛学生不限专业,可跨年级、跨专业、跨校和跨赛区自由组队,限定每位学生只能报名一种赛道,且只能加入一支队伍。每支参赛队伍限定提交一份作品。
(1) 应用赛道:每支队伍至多5人,每支队伍至多有2位指导教师。
(2) 创作赛道:每支队伍至多5人,每支队伍至多有1位指导教师。
2、 参赛者应为在校生或2026年1月1日之后毕业的学生,在此之前毕业的学生不具备参赛资格,报名须保证个人信息准确且真实有效。
3、 指导教师须是高校在职正式职工。一位指导教师可以指导多支参赛队伍。
4、 全国共计分为八大赛区,分别如下:
东北赛区:黑龙江省、吉林省、辽宁省
华北赛区:北京市、天津市、山西省、河北省、内蒙古自治区
华中赛区:河南省、湖北省、湖南省、江西省
华东赛区:上海市、山东省、江苏省、浙江省、福建省、安徽省
华南赛区:广东省、海南省、广西壮族自治区
西北赛区:陕西省、青海省、甘肃省、宁夏回族自治区、新疆维吾尔自治区
西南赛区:重庆市、四川省、贵州省、云南省、西藏自治区
港澳台赛区:香港、澳门、台湾地区
5、 队长学校所在赛区即为队伍所属赛区。
6、 竞赛期间,仅初赛阶段有修改队员及指导教师信息的机会,进入复赛之后,队伍成员可删减,不可增加或替换。
四、赛制说明
1、 应用赛道赛制规则
应用赛道分为初赛、复赛、决赛三个阶段,初赛、复赛于线上举办,均在赛区范围内进行作品选拔。进入决赛的队伍,赛事组委会组织集训夏令营,由赛区高校老师与vivo技术专家亲自指导,完善作品。决赛将于线下举办。
(1) 应用赛道赛程安排
3月16日10:00~5月11日8:00,报名与初赛作品提交;
5月12日~5月24日,初赛作品评审;
5月25日10:00~7月6日8:00,复赛作品提交;
7月7日~7月19日,复赛作品评审;
7月20日,赛区奖与决赛名单公布;
7月28日~8月2日,集训夏令营;
8月21日~8月23日,线下决赛答辩。
(2) 应用赛道作品提交要求

(3) 应用赛道评审规则
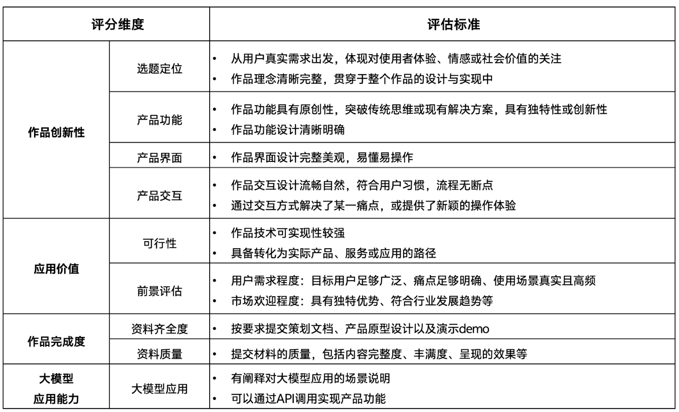
应用赛道一二三等奖的评审规则分为作品创新性、应用价值、作品完成度、大模型应用能力四个维度,由vivo专家与全国高校教师共同组成评委团,进行评审,各阶段评审规则如下:

各评审维度评估标准如下:

(4) 应用赛道晋级规则
评审专家以竞赛专家委员会的专家为主,秉持公平、公正的原则进行评审,竞赛组织委员会负责相关流程的组织和监督。初赛和复赛均采取线上评审方式,全国总决赛采取线下答辩的评审方式,每个阶段的成绩不带入下一阶段。
初赛:赛区内线上评比,按照各赛区初赛作品提交数量确定晋级比例,评选晋级复赛的队伍。
复赛:赛区内线上评比,按照各赛区复赛作品提交数量确定晋级比例,评选晋级决赛的队伍。复赛结果公布时,将同步选拔出赛区一二三等奖队伍。
决赛:全国线下答辩的形式,通过现场答辩得分排名确认最终获奖名单,按决赛奖项设置颁发对应的奖金及证书。
2、 创作赛道赛制规则:
创作赛道分为专家评审及公示颁奖两个阶段,参赛队伍只需线上提交一次作品。
(1) 创作赛道赛程安排
3月16日10:00~6月1日8:00,报名与参赛作品提交;
6月2日~6月30日,作品评审;
7月1日,获奖名单公布。
(2) 创作赛道作品提交要求

(3) 创作赛道评审规则
创作赛道一二三等奖的评审规则分为创新表现、AI设计深度、Prompt掌控力、作品完成度与表达四个维度,占比分别为30%、30%、30%、10%。
各维度解读如下:

(4) 创作赛道晋级规则
评审专家以竞赛专家委员会的专家为主,秉持公平、公正的原则进行评审,竞赛组织委员会负责相关流程的组织和监督。
创作赛道采取线上评审方式,分为专家评审及公示获奖名单两个阶段。按专家评审分数排名情况评选出最终获奖名单,按创作赛道奖项设置颁发对应的奖金及证书。
常见问题
Q1:能不能两个赛道都参与?或者能否一个人加入两支队伍?
A1:不能。每人只能报名一条赛道,加入一支队伍,提交一份作品。
Q2:指导教师是否必须为队长所在学校老师?
A2:指导教师须为在职高校教师,任何学校都行,不限定队长或队员学校。
Q3:即将在2026年6月份毕业的学生能否参加2026年比赛?
A3:可以。参赛者应为在校生或2026年1月1日之后毕业的学生,在此之前毕业的学生不具备参赛资格。
Q4:参赛作品是否可以使用第三方大模型或AI工具?
A4:可以。大赛允许使用第三方模型或AI工具,但不提供三方的资源支持,如权限或答疑等,需要参赛队伍自行解决相关问题。
Q5:参赛作品是否必须使用蓝心大模型?
A5:非必须,但鼓励各参赛队伍使用。
Q6:参赛作品提交后是否可以修改?
A6:在所选赛道报名截止前,报名信息与参赛作品均可修改,每次提交作品均会覆盖上一次作品。对应赛道报名截止后,队伍信息与作品信息均不可更改。
Q7:这个比赛是否收费?
A7:本竞赛全程免费。
四、大数据挑战赛
本次大赛分为报名&组队、线上赛和决赛等三个阶段,其中线上赛均由参赛队伍下载数据在本地进行算法设计和调试,并通过竞赛平台提交结果文件及模型代码;决赛要求参赛者进行现场演示和答辩。
1、报名&组队(3月26日 –7月15日)
参赛选手须在竞赛平台报名并且组队参赛(即使单人参赛也要组建单人队伍),大赛不收取任何报名费用。大赛报名系统开放时间为北京时间2026年3月26日10:00,截止时间为北京时间2026年7月15日中午12:00。
报名方式:登录竞赛平台,完成个人信息注册,即可报名参赛。
每个选手只能参加一支队伍,可单人组队或2-3人组队参赛,每个队伍可以有1名指导老师,也可以没有指导老师。
参赛队伍(包括队长及全体队伍成员)需要在竞赛平台完成实名认证,未完成认证的队伍将无法参加正式比赛。
特别说明:在校学生队伍奖项要求参赛队伍的所有队员均为中国在校学生且来自同一学校(如有指导老师,也应为同校教师),不满足此条件则无法获得在校学生队伍奖项。
大赛官方渠道主要包括:
大赛官网:
竞赛平台:
大赛邮箱:data@tsinghua.edu.cn
大赛QQ群:112186245 / 759142692/762146461
报名截止之后,不再允许添加或更改任何队伍成员。如有中途退出情况,只允许在参赛队伍内部更换队长或删除队员。参赛队伍须应在决赛开始前向大赛组委会提交成员更换申请,由参赛队伍全部成员亲笔签名,经由大赛组委会审核后变更生效。
2、线上赛(3月26日 –8月2日)
参赛队伍在本地进行算法调试,并在竞赛平台提交结果及模型代码。若参赛队伍在一天内多次提交结果,新结果版本将覆盖旧版本。
每个参赛队伍可在以下4个时间范围内汇总提交,之后一周后进行评测并返回成绩及排行榜。请确保结果可复现。
【线上赛A阶段】
(1)4月25日8:00—4月26日23:59,由于假期影响,T+5直接复用T+4数据
(2)5月30日8:00—5月31日23:59
(3)6月27日8:00—6月28日23:59
【线上赛B阶段】
(4)8月1日8:00—8月2日23:59
以上每个时间段结束时,竞赛平台会关闭提交系统,并汇总所有结果和模型代码进行评测审核。提交内容及要求如下:
提交最终的result.csv,确保可复现;
选手需将自己打包的docker文件(要求详见“代码规范”)上传至夸克网盘,并生成对应分享链接,确保永久有效,不要加提取码,提交生成的分享链接。
在每个阶段的参赛队伍提交代码截止后,以线上赛榜单成绩为依照,组委会对参赛队伍提交的模型和代码进行审核和复现。组委会将审核并剔除没有机器学习算法贡献的队伍,并取消存在违反比赛规定队伍的比赛资格,另外将审核并剔除复现结果和提交结果不一致的队伍。
在线上赛B阶段通过代码审核的队伍中,单独排名前三名的在校学生队伍直接晋级决赛,其余队伍按照线上赛B榜成绩排在前三名的队伍晋级决赛。
3、决赛(8月中下旬)
决赛将以现场答辩会的形式进行,具体要求和安排另行通知。受邀参加决赛的选手在决赛期间的食宿由大赛组委会负责,其他费用自理。
五、团体程序设计天梯赛
报名已结束。
六、其他
(1)校赛选拔
本赛事由赛事主办方进行选拔,不组织校内选拔。
二、赛事信息与交流:
1、加入中国高校计算机大赛校园群(QQ群号:642849399);
2、为了便于奖励发放,请报名参赛的同学填写在线收集表的信息:包括学号、姓名、团队名、报名赛道、指导老师、电话、学院、专业、邮箱,务必进行核对,保证准确无误;
报名信息表:
【腾讯文档】2026年中国高校计算机大赛报名信息表
https://docs.qq.com/sheet/DSVFHTGpVWWhaaGRh?tab=BB08J2
中国高校计算机大赛官网:https://www.c4best.cn/
更多详情请查看附件。